Chương 3.6: Tổ hợp các chiến lược

Tác giả:
Markov Grey, Charbel-Raphaël Segerie
September 5, 2025
[?]
phút đc
Xuất bản gốc tại
AI Safety Atlas
Cẩm nang đang trong quá trình hoàn thiện. Bạn có thể góp ý tại team@antoan.ai

Trong chương này

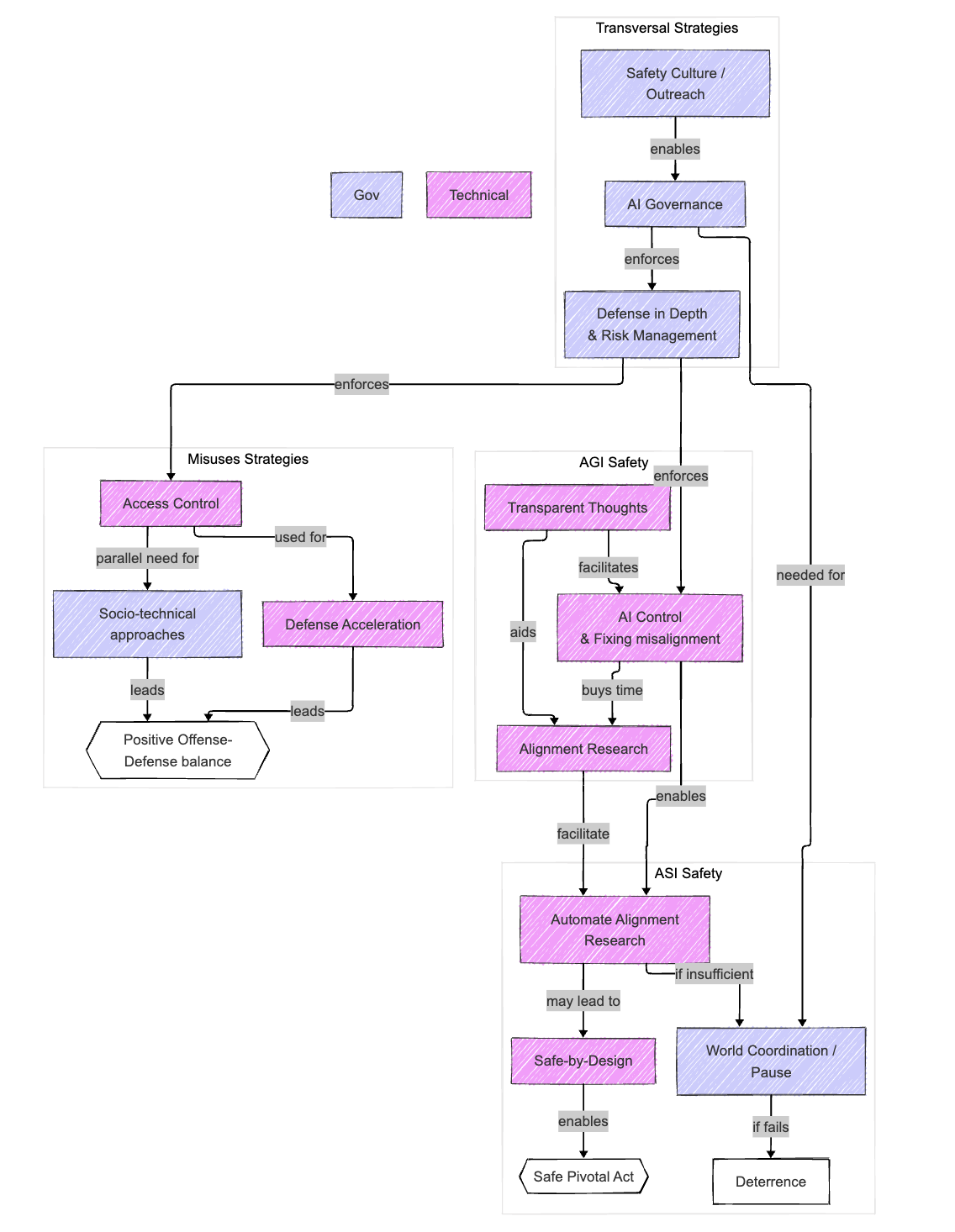
Làm thế nào các giải pháp kỹ thuật, quản trị và văn hóa phụ thuộc lẫn nhau?

Sự tương tác chính xác giữa các chiến lược vẫn còn là vấn đề tranh luận, nhưng phần này mô tả một chuỗi phụ thuộc khả thi.

Đối với việc lợi dụng sai mục đích:

  • Kiểm soát truy cập hiện là tiêu chuẩn cơ bản, nhưng tính bền vững lâu dài của nó còn nhiều nghi vấn.
  • Điều này đòi hỏi phải tăng cường phòng thủ để củng cố xã hội chống lại việc lợi dụng sai mục đích, có thể sử dụng chính trí tuệ nhân tạo (AI).
  • Song song với đó, các tiếp cận xã hội-kỹ thuật như quy định và chuẩn mực là yếu tố quan trọng để ngăn chặn các nỗ lực lợi dụng sai mục đích.

Đối với An toàn AGI:

  • Suy nghĩ minh bạch có thể giúp theo dõi dễ dàng hơn, hỗ trợ kiểm soát AI trong ngắn hạn để quản lý rủi ro từ các AGI ban đầu.
  • Trong khi đó, nghiên cứu phải tiếp tục hướng tới mục tiêu cơ bản là Giải quyết Sự đồng bộ.

Đối với An toàn ASI:

  • AGI có thể kiểm soát có thể giúp tự động hóa nghiên cứu về sự đồng bộ.
  • Thành công có thể dẫn đến các hệ thống an toàn theo thiết kế.
  • Nếu thời gian không đủ trước khi các giải pháp xuất hiện, sự phối hợp toàn cầu (ví dụ: tạm dừng) trở nên thiết yếu.
  • Nếu không, Răn đe là phương án cuối cùng đầy rủi ro.

Chiến lược xuyên suốt:

  • An toàn tổ chức hiệu quả là cần thiết nhưng đòi hỏi việc thực thi vượt ra ngoài các cam kết tự nguyện (ví dụ: sự sụt giảm sau Hội nghị Seoul/Paris).
  • Điều này cho thấy cần có quản trị AI có tính ràng buộc.
  • Đạt được quản trị mạnh mẽ có thể đòi hỏi văn hóa an toàn phổ biến và các hoạt động tiếp cận, trừ khi một "thảm hoạ cảnh cáo" buộc phải giải quyết vấn đề.

Sơ đồ tổ hợp các chiến lược an toàn.

Chương 3.7: Thách thức
Tiếp tục